
广州科技职业技术大学关于举办首届全国大学生职业规划大赛校级分赛的通知
为贯彻落实党中央、国务院关于高校毕业生就业工作的决策部署, 落实《国务院关于印发“十四五”就业促进规划的通知》(国发〔2021〕14号)精神,加强高校生涯教育和就业指导,增强大学生生涯规划意识,指导其及早做好就业准备,促进高校毕业生高质量充分就业,根据《教育部关于举办首届全国大学生职业规划大赛的通知》(教学函〔2023〕1号)及广东省教育厅关于举办首届全国大学生职业规划大赛广东省分赛的通知要求,首届全国大学生职业规划大赛广州科技职业技术大学校级分赛(以下简称大赛)将定于 2023年9月至12月举办。现将有关事项通知如下:
一、组织机构
主办单位:
校企合作与实习就业处暨创新创业学院
学生处
协办单位:
各二级学院
品牌中心
大赛设组委会负责大赛的组织实施,组委会办公室设在校企合作与实习就业处;设纪律与监督委员会,负责对赛事组织、评审等相关工作进行监督。
二、大赛主题
筑梦青春志在四方,规划启航职引未来。
三、大赛内容
主体赛事包括学生成长赛道和就业赛道;另设大学生职业发展与就业指导课程教学赛道。
1.成长赛道:面向中低年级学生,考察其职业发展规划的科学性和围绕实现职业目标的成长过程,通过学习实践持续提升职业目标的达成度,增强综合素质和能力。
2.就业赛道:面向高年级学生,考察其求职实战能力,个人发展路径与经济社会发展需要的适应度,就业能力与职业目标和岗位要求的契合度。
3.大学生职业发展与就业指导课程教学赛道:面向高校就业指导教师,考察课程实施效果和教师教学水平,有关事项另行通知。
四、大赛安排
01
大赛赛制
大赛采用校级初赛、校级复赛、校级决赛三级赛制。
1.校级初赛由各二级学院辅导员及任课教师负责组织,按参赛学生人数1%的比例遴选出参加校级复赛的选手。各二级学院负责统计、确定进入校级复赛作品(一年级新生除外,由任课教师按参赛学生人数1%的比例直接推荐参加校级复赛名单)。参赛比例最高的二级学院获优秀组织奖。
2.校级复赛由大赛组委会负责组织。校级复赛以网评的方式进行。
3.校级决赛由大赛组委会负责组织。校级决赛以现场比赛的方式进行。
4.将根据广东省教育厅首届全国大学生职业规划大赛组委会有关要求,择优推荐选手代表学校参加省赛或国赛。
02
赛程安排
1.参赛报名(2023 年11月10日前)。参赛选手通过全国大学生职业规划大赛平台 ( 以下简称国家大赛平台,网址:zgs.chsi.com.cn)进行报名,在国家大赛平台登录页面可下载学生操作手册。国家大赛平台开放时间为 2023 年 9 月 20 日,校级初赛官网报名截止时间由二级学院根据赛程自行决定,但不得晚于2023年11月10日。
2.校级初赛(2023年11月6日前)。各二级学院应在 2023 年11月6日前完成校级初赛组织工作,并将推荐进入校级复赛选手的纸质版名单按作品质量高至低排序送到校企合作与实习就业处4201室,同时发送至邮箱gkdcxcy@163.com,联系人:李老师。国家大赛平台成长赛道设生涯闯关功能,就业赛道设职业适配度测评功能,参赛选手可根据需要选择参与。
3.校级复赛(2023年11月中旬)。校赛组委会组织专家对参加校级复赛选手参赛材料进行网络评审,择优选出晋级校级决赛的选手。成长赛道、就业赛道各前15名晋级校级决赛。
4.校级决赛(2023年11月下旬)。参加校级决赛选手通过现场比赛决出各类奖项。具体安排另行通知。
03
参赛人员
成长赛道:
成长赛道为职教组,参赛对象为普通高等学校全日制中低年级在校学生。职教组面向职教本科一、二、三年级学生和高职(专科)一、二年级学生。
就业赛道:
1.就业赛道为职教组,每组均设5个分赛道。其中,针对企业职能岗位,设产品研发、生产服务、市场营销、通用职能分赛道(按相近行业分小组);针对公共服务岗位,设公共服务分赛道。
2.就业赛道参赛对象为普通高等学校全日制高年级在校学生。职教组面向职教本科三、四年级学生和高职(专科)二、三年级学生。
注:三年级的学生只能选择其中一个赛道
一年级学生报名参加职教组成长赛道
04
参赛材料要求
选手在大赛平台(网址:zgs.chsi.com.cn) 提交以下参赛材料:
成长赛道:
1.生涯发展报告:介绍职业发展规划、实现职业目标的具体行动和成果 (PDF格式,文字不超过1500字,如有图表不超过5张)。
2.生涯发展展示(PPT格式,不超过50MB;可加入视频)。
就业赛道:
1.求职简历(PDF格式)。
2.就业能力展示(PPT格式,不超过50MB;可加入视频)。
3.辅助证明材料,包括实践、实习、获奖等证明材料(PDF格式,整合为单个文件,不超过50MB)。
05
比赛环节
成长赛道:
成长赛道设主题陈述、评委提问和天降实习offer(实习意向)环节。
1.主题陈述(8分钟):选手结合生涯发展报告进行陈述和展示。
2.评委提问(5分钟):评委结合选手陈述和现场表现进行提问。
3.天降实习offer(3分钟):用人单位根据选手表现,决定是否给出实习意向,并对选手作点评。
就业赛道:
就业赛道设主题陈述、综合面试、天降offer(录用意向)环节。
1.主题陈述(7分钟):选手陈述个人求职意向和职业准备情况,展示通用素质与岗位能力。
2.综合面试(8分钟):评委提出真实工作场景中可能遇到的问题,选手提出解决方案;评委结合选手陈述自由提问。
3.天降offer(3分钟):用人单位根据选手表现,决定是否给出录用意向,并对选手作点评。
06
评审标准
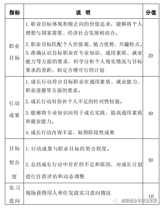
成长赛道:

就业赛道:

07
奖项设置
成长赛道:金奖2个、银奖3个、铜奖5个、优胜奖5个。
就业赛道:金奖2个、银奖3个、铜奖5个、优胜奖5个。
优秀指导教师20个,进入校级决赛获金、银、铜奖选手的指导老师为“优秀指导教师”。
二级学院优秀组织奖1个。
奖金设置及分配方案参照广州科技职业技术大学专项奖励基金实施方案(2023-2024 学年)。
五、其他事项
本通知所涉及内容的最终解释权,归大赛组委会所有。

(扫描上方二维码报名参赛吧)
发布人:校企合作与实习就业处暨创新创业学院 朱圣亮
审核:校企合作与实习就业处暨创新创业学院 姚圣梅

关注微信号
©版权所有:广州科技职业技术大学
广州校区:广州市广从九路1038号滨海校区:茂名市高地智慧城慧城三街8号
粤ICP备20000181号-1 网站技术支持:品牌运营中心